春潮涌动,逐梦当时!为助力经管学子明确职业方向、提升就业竞争力,2026年3月上旬至中旬,太阳成集团tyc9728举办了主题为“职引未来,青春启航”的就业促进系列活动。活动涵盖“实习归来·视频寄语传经验”“班会启航·就业指导与经验分享会”“青春规划·我的未来职业由我书写”三大板块,吸引了众多同学积极参与,在经验传递与自我规划中,绘就了一幅青春与梦想交织的奋进画卷。
一、“实习归来·视频寄语传经验”
3月3日至8日,活动以线上形式率先拉开帷幕。46名2026届毕业班学生围绕实习经历,录制3至5分钟的视频,分享岗位认知、工作内容、成长收获与未来展望。镜头前,同学们言辞真挚、经验鲜活,既有对实习岗位的细致剖析,也有对学弟学妹的殷切寄语。优秀视频在学院平台集中展示,成为后续班会学习的生动素材,也在无形中搭建起一届届学子之间经验传递的桥梁。

二、“班会启航·就业指导与经验分享会”
3月9日至15日,就业指导主题班会在各班级教室有序开展,毕业班学生通过腾讯会议同步参与。辅导员围绕就业形势分析、简历制作、面试技巧等内容进行系统讲解,并结合活动一中征集的优秀视频进行案例教学。本次班会覆盖学生669人,现场互动频繁、气氛热烈,帮助同学们在真实经验中汲取力量,在专业指导中明晰方向,真正实现了“职场初探,经验共享”的活动初衷。




三、“青春规划·我的未来职业由我书写”
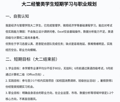
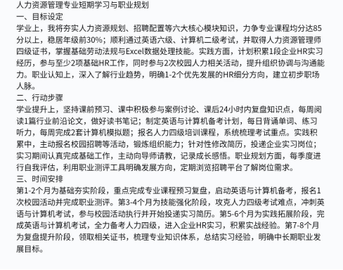
3月16日至22日,“青春规划”征集活动面向非毕业班在校生展开。472名同学结合班会所学与学长学姐的实习经验,撰写个人短期学习或职业规划,内容涵盖目标设定、行动步骤、时间安排等。字里行间既有理性的思考,也有对未来的憧憬,展现了经管学子“学有所思,行有所向”的务实精神。规划表经学院整理后,将作为后续成长跟踪与指导的重要依据。



此次“职引未来,青春启航”系列活动顺利开展,为经管学院就业育人工作注入新活力。活动包括实习经验云端传递、班会课堂面对面指导、青春规划自我勾勒,三项活动层层递进、环环相扣,帮助同学们锚定方向、积蓄前行力量。未来,学院将持续推进就业指导服务,助力经管学子在青春赛道逐梦远航。
(文/图:经管学院学生会文体部/审核:吴玲)