创新竞赛

当前位置: 首页 > 发展成效 > 创新竞赛 > 正文

喜报:太阳成集团tyc9728学子在安徽省大学生市场调查与分析大赛中荣获佳绩

发布日期:2024-04-29 作者:吴臻 来源: 点击:

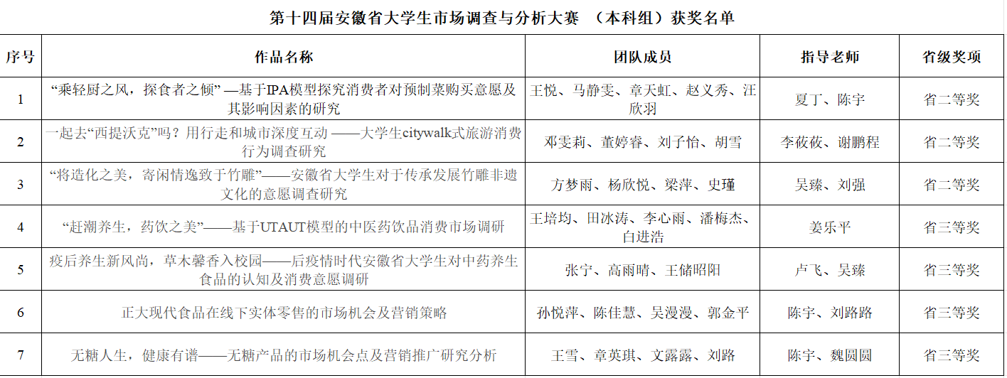
2024年4月,由安徽省教育厅主办的第十四届安徽省大学生市场调查与分析大赛(本科组、B类赛事)于安徽财经大学落下帷幕。通过知识赛、实践赛校赛、实践赛省赛等层层选拔,我校晋级省赛的7支队伍,分别获得省级二等奖3项、省级三等奖4项。

市调大赛由中国商业统计学会主办,创办于2010年,在中国高等教育学会发布的全国普通高校大学生竞赛排行榜的84项赛事中排名第20位。本次安徽赛区共计41所高校11802名本科生组队参与了省赛。经过激烈的角逐,最终我校夏丁、陈宇老师指导的“神厨小福贵队”、李莜莜、谢鹏程老师指导的“乘风破浪队”、吴臻、刘强老师指导的“春风得意正少年队”等3支团队获得省赛二等奖,姜乐平老师指导的“花开富贵队”、卢飞、吴臻老师指导的“养生先锋队”、陈宇、刘路路老师指导的“斯莱特林队”、陈宇、魏圆圆老师指导的“爱冒险的朵拉队”等4支团队获得省赛三等奖。

我校第一次参加该赛事,校赛自2023年10月启动,历时7个多月,经管学院高度重视,认真筹备,精心组织,积极动员,指派专任负责,并多次邀请校内外老师进行赛事线上线下宣讲和指导。校赛分知识赛和实践赛两个阶段,144位同学通过知识赛考核进入实践赛,组成33支队伍。经过校赛角逐,19支队伍获得校级奖项,学院邀请专家对获推省赛的7支队伍提出修改意见,打磨作品,提升作品质量。通过本次比赛,提高了大学生策划、调查实施和数据处理与分析等专业实践能力,培养了学生的社会责任感、服务意识、市场敏锐度和团队协作精神。

                                                           (文/吴臻 图/吴臻 审核/吴玲)